The Great Wall of Digital China: Why Foreign Websites Struggle
Entering the Chinese digital market is like scaling the Great Wall - challenging, but not impossible with the right tools. Foreign websites often face a multitude of hurdles when trying to reach Chinese audiences:
- The Great Firewall: China’s formidable internet censorship system can block or significantly slow down access to foreign websites and services.
- Limited Network Infrastructure: The vast physical distance and network bottlenecks between international servers and Chinese users often result in frustratingly slow loading times.
- Complex Regulatory Landscape: Navigating China’s unique internet laws and regulations can be a labyrinth for foreign companies.
- Fierce Local Competition: Chinese alternatives to popular Western platforms often dominate the local market, leaving little room for foreign entrants.
- Language and Cultural Barriers: Content not tailored for Chinese audiences may struggle to gain traction and engagement.
The CDN Conundrum: Why It’s Not Your Silver Bullet
While Content Delivery Networks (CDNs) are often touted as a solution, they’re more like a band-aid for the complex wound of China’s internet ecosystem. For a full comparison of top providers, see our Best CDN for China guide.
-
ICP Filing: This isn’t just red tape - it’s your ticket to hosting websites within China. Learn more in our ICP License Guide.
- China-based Servers: Slash latency and turbocharge loading speeds by hosting locally.
- Content Optimization: Adapt your website to not just comply with local regulations, but to resonate with Chinese users.
- China-friendly Alternatives: Replace blocked Western services with local options that Chinese users know and trust.
- Performance Monitoring: Implement regular checks to ensure your site maintains optimal speed and accessibility in China.
- Compliance Management: Stay ahead of the curve with evolving Chinese internet regulations.
- Local Expertise: Tap into deep understanding of the Chinese digital landscape and user behavior.
The Chinese CDN Trap: Why It’s Not Enough
While Chinese CDNs might seem like a logical step, they come with significant drawbacks:
-
Integration Nightmares: Implementing a Chinese CDN often breaks existing stacks and increases complexity. Our Website Performance Optimizer, on the other hand, seamlessly integrates with your current setup.
-
Compatibility Blindspots: CDNs can’t address crucial China-specific compatibility issues, including:
- YouTube functionality
- Google Maps integration
- Adobe Typekit usage
- Font compatibility
- Google Translate implementation
- Recaptcha functionality
Our Website Performance Optimizer is designed to tackle these compatibility issues head-on, ensuring your website functions flawlessly in the Chinese market without major code overhauls.
Introducing 21YunBox Website Performance Optimizer: Your All-in-One Solution
Curious how this compares to a traditional CDN? See our CDN vs 21YunBox comparison.
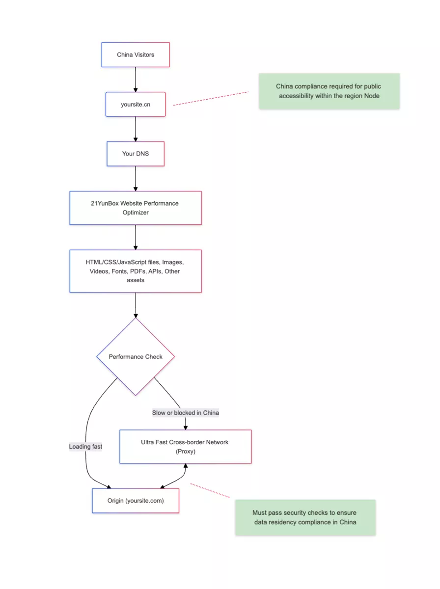
Our Website Performance Optimizer is not just a tool - it’s your passport to China’s digital landscape. Here’s how it works:

When a visitor in mainland China accesses your domain (e.g., yoursite.cn or yoursite.com.cn), our optimizer springs into action:
- Smart DNS Routing: The request hits our DNS server, which directs it to the 21YunBox Website Performance Optimizer.
-
Content Optimization: We load and optimize all content - HTML, CSS, JS, images, videos (including YouTube/Wistia/Vimeo), and APIs. Learn how we turn blocked video embeds into fast, HD playback in China.
- Compatibility Check: Our system checks for blocked or slow resources, ensuring everything loads smoothly.
- Ultra-Fast Delivery: Optimized content is delivered either directly from your origin server or via our Ultra-Fast Cross-Border Network.
The best part? Once configured, the optimizer runs on autopilot. You’re free to update your site anytime, with changes instantly reflected on the optimized version.
Ensuring Compliance and Data Security
Navigating China’s regulatory landscape can be daunting, but we’ve got you covered:
- ICP Filing: We streamline the process of acquiring an ICP filing number, a must-have for hosting in China.
- Data Residency: Our optimizer ensures your site complies with China’s data storage regulations, keeping sensitive data within mainland China.
Unsure about local compliance? We're here to help!
Connect with our expert team to explore the process and costs for making your site fully compliant in China. Don't let regulations hold you back from tapping into the world's largest online market.
Book Your Free ConsultationDon’t let China’s digital Great Wall keep you out. With 21YunBox Website Performance Optimizer, you’re not just crossing the wall - you’re building a direct highway to Chinese users. Ready to supercharge your site for China? Let’s talk!